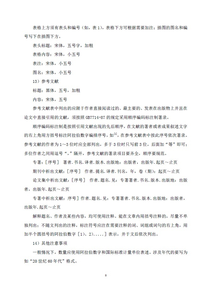
伟德国际(bevictor)官方网站-源自英国始于1946
集团官网
|
王崇臣
首 页
|
关于我们
|
bevictor1946韦德官网概况
公司领导
教师信息
新闻中心
|
新闻信息
公司通知
学术信息
机构设置
|
旗下产业
|
建筑学
城乡规划
风景园林
历史建筑保护工程
环境设计
研究生教育
|
导师简介
员工培养
学位授予
招生工作
学术科研
|
团队建设
科研信息
纵向科研
横向科研
科研成果
研究平台
国际合作
|
bevictor1946韦德官网公告
项目介绍
交流展示
员工工作
|
团学组织
员工活动
奖学金
员工就业
下载中心
|
员工各类申请表下载
科研管理文件
教学管理文件
其他文件
新闻中心
新闻信息
公司通知
学术信息
您目前的位置:
首页
»
新闻中心
»
学术信息
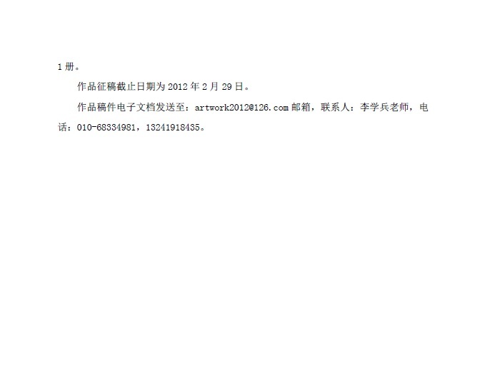
» 【征集通知】《2012年全国建筑美术作品集》作品和《2012年全国建筑美术研究论文集》论文征集通知
【征集通知】《2012年全国建筑美术作品集》作品和《2012年全国建筑美术研究论文集》论文征集通知
来源:bevictor1946韦德官网 建筑公司 时间:2012-02-24