2020年(第四届)城乡规划专业京津冀高校“X+1”联合毕业设计
中期答辩纪实
为了促进京津冀知识一体化交流和各个公司城乡规划教学体系的改革发展,进一步开拓京津冀高校师生视野,提高城乡规划专业毕业设计的质量和水平,京津冀九所高校(北京工业大学、bevictor1946韦德官网、北方工业大学、天津城建大学、河北农业大学、河北工程大学、河北建筑工程公司、吉林建筑大学)联合举办了2020年(第四届)城乡规划专业京津冀高校“X+1”联合毕业设计。联合毕业设计由河北建筑工程公司建筑与艺术公司承办。本次联合毕业设计中,公司bevictor1946韦德官网荣玥芳教授和刘玮老师带队指导6个城乡规划专业的员工参加。
4月19日,2020年城乡规划专业京津冀高校“X+1”联合毕业设计中期网络汇报会如期举行。
一、设计题目:(选题一)崇礼主城区南入口——西湾子镇上、下两间房村区域城市设计
1、项目概况
规划场地处崇礼城区南端,西湾子镇干沟村、上下两间房村区域,场地距崇城区中心区约4km,张承高速入口从规划场地中部穿过。


图1 规划基地区位示意图(左)及规划基地范围示意图(右)
2、规划重点
1)充分挖掘现有区域资源,提升崇礼重要节点上的城市形象;
2)完善及提升冬季奥运城市功能;
3)利用奥运优势及自身特质,形成独树一帜的城市发展空间;
4)妥善解决村民回迁和后期生活安置问题。
5)突出可操作性及可实施性。
二、规划设计要求
通过对规划区城市设计的分析和研究,准确反映规划区域发展战略、功能定位、空间形态、交通建设、生态环境建设等方面的设想,突出土地经济效益和奥运城市入口形象。
1、制定适合崇礼主城区南大门的发展战略和功能定位。
2、合理确定该片区用地结构、功能布局、土地使用、各类用地的开发强度和建筑用途等。
3、城市空间景观塑造突出奥运城市门户形象,加强地域特色文化的分析,空间上要与水系、山脉等资源充分有机结合。
4、道路交通规划做好交通发展策略研究,使得区域内外交通既有机联系又适度分离。提高城市品质与效率,体现绿色低碳的交通理念。
5、分期实施方案研究空间发展时序,提出规划实施步骤、措施和政策建议。
三、规划成果要求
1、规划文本
文本内容主要包括前期研究、功能定位、设计构思、功能分区、空间组织、总体布局、交通组织、环境设计、建筑意向、经济技术指标控制等内容。
2、图纸表达
图纸应包括但不限于:区位图及相关规划图、现状分析图、方案构思相关分析图、城市设计总平面图、整体设计鸟瞰图、结构分析图、功能分区图、建筑高度控制图、交通系统规划图、绿地景观系统规划图、重要节点意向设计图、相关经济技术指标和设计说明。
四、当前阶段-中期答辩
1、参会人员
主办单位:河北建筑工程公司
协办单位:中国城市规划学会、河北省城市规划协会、崇礼区自然资源与规划局、张家口崇礼山水旅游房地产开发有限公司等
参会领导:
中国城市规划学会副秘书长、教授级高级规划师:耿宏兵
河北省城市规划协会会长、河北省规划大师:邢天河
河北省城乡规划设计研究院经理、教授级高级规划师:苗运涛
河北建筑工程公司副董事长、教授:张立群
河北建筑工程公司建筑与艺术公司经理、教授:郭晓君
崇礼区自然资源与规划局副局长:王 宏
张家口崇礼山水旅游房地产开发有限公司部门经理:刘晓慧
负责评委:
耿宏兵(主任评委):教授级高工(中国城市规划学会)
苗运涛:教授级高工(河北省城乡规划设计研究院)
王宏:崇礼区自然资源与规划局副局长
贾安强:副教授(河北农业大学)
韩海娟:副教授(河北工程大学)
崔英伟:副教授(河北建筑工程公司)
程浩淼:讲师(北京工业大学)
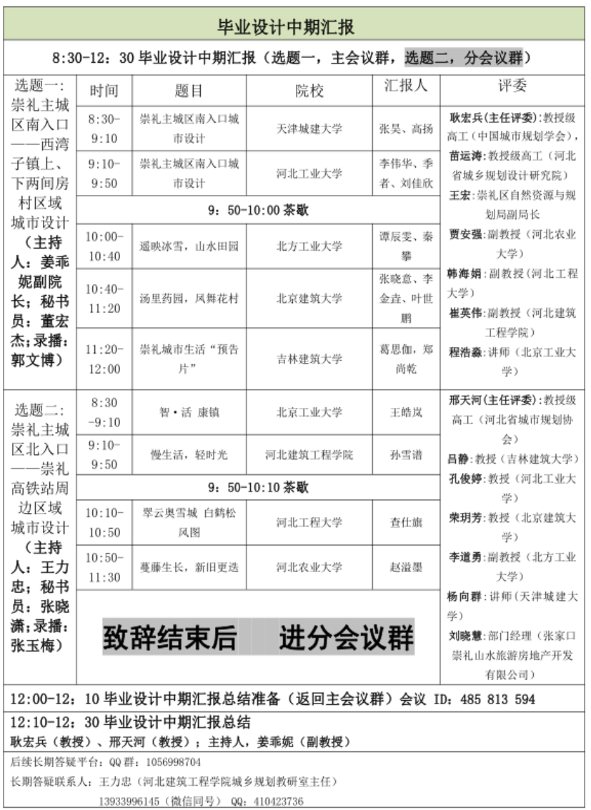
2、会议议程



3、本校汇报内容
由于会议议程安排本次中期汇报会每个公司只有一组参加,经商议决定由选题一南入口对应小组(组长张晓意、组员李金垚、组员叶世鹏)参加汇报。
汇报人:张晓意 李金垚
汇报时间:10:27-10:40
评委讲评时间:10:40-10:56





4、评委点评

①苗运涛:教授级高工(河北省城乡规划设计研究院):
几位同学内容设计比较全面,考虑问题比较深入。第一个建议是同学们考虑的发展药业,再仔细斟酌一下可行性。第二个建议是作为城市出入口,交通方面的人流、物流和用地布局之间的关系需要再做进一步的分析。
②崔英伟:副教授(河北建筑工程公司):
这组同学做得不错,但我想提醒的第一个是路网的问题,高速匝道接口和省道目前还是一个锐角,需要进行优化。第二个是很大一部分省道放到地下,可实施性不是太大。
③王宏:崇礼区自然资源与规划局副局长
第一点是同学们说的这个产业,实际上崇礼的药材大多数都种在坡梁地上,这个地块比较平坦,以后还是发展农业观光、采摘和休闲农业比较好。第二内部路网需要再优化,因为地形复杂,崇礼属于严寒地区,很多道路坡度不一定能满足这些铺设道路要求。
④贾安强:副教授(河北农业大学)
这组同学需要再关注区域的特殊性,考虑原有村庄居民的情况做深入分析。第二个是充分利用沿河景观,下一步需要再深入细化方案。再一个就是人群来源,考虑了女性人群的吸引,是不是也要考虑对男性人群的吸引力。
⑤韩海娟:副教授(河北工程大学)
该组方案总平面图的道路系统目前是不太清晰的,欠缺直观的内外交通衔接和内部交通组织。第二点是功能定位上还需要更新,考虑如何定位才能符合地块需求,去承载崇礼地区甚至张家口地区的功能要求。
⑥程浩淼:讲师(北京工业大学)
我是觉得这组同学他们汇报的逻辑是非常自洽的,想法也比较大胆,可能在一些可行性上面还需要后期深化的时候再斟酌思考一下。我提出的疑问是,这条清水河如果有一些水文的数据可以支撑你们的游船交通,可能可以成形,如果没有水文数据的情况下,畅想出江南水系的那种可以泛舟的码头等设施有一点不太现实,如果能找到证据支撑这个设想的话也是可以的。
⑦耿宏兵(主任评委):教授级高工(中国城市规划学会)
这个方案有一定的深度,和一些大胆的设想和创意是值得鼓励的,应该顺着你们的思路继续往下发展。但也有几个方面提供给你们思考。第一个就是省道即使它不再起到省道的作用,但是放到地下还是代价太大,你们是不是可以考虑适当进行线型变化,也可以达到效果。再一个,虽然这里定位为都市农园,发展药浴健康文化,同时也设想了冰雪运动的场地。我觉得我们崇礼几大雪场吸引力是非常大的,在这里在做一个冰雪体验区就缺乏吸引力,在地形上、气候上也不是很好实现,可以再推敲一下。